首页 > 新闻资讯 > 行业资讯 >公司只有法人一人,不领工资,不缴社保,零申报个税,违法吗?

公司只有法人一人,不领工资,不缴社保,零申报个税,违法吗?

时间:2025-09-19
浏览量:188
分享:

这两个问题,个别公司和法人可能会遇到,还有公司长期零申报各种税费的问题,究竟行不行呢?小编都整理好了,一起来看看吧~


法人可以不领工资、不缴社保吗?
可以,但是要满足特定的条件。注意:是特定条件!

一、法人与公司不存在劳动关系,即不在公司工作的

根据《公司法》第13条的规定:“公司法定代表人依照公司章程的规定,由董事长、执行董事或者经理担任,并依法登记。”

但在现实生活中,存在个别公司聘用外部人担任公司法定代表人的情形。在这种情况下,按照法律规定是没有强制性要发工资的规定,可以不发放工资。为特定事项而授权产生的法人代表,经本人同意,也可以不发工资。

二、公司法人为退休返聘人员的,可以不缴纳社保

《劳动合同法实施条例》第二十一条规定:“劳动者达到法定退休年龄的,劳动合同终止。”

《劳动合同法》第四十四条规定:“劳动者开始依法享受基本养老保险待遇的,劳动合同终止。”

也就是说,公司与退休人员签订的合同不属于劳动合同,属于劳务合同,公司无需为返聘退休人员缴纳社保。
但是!!!实务中还存在法人不领工资但却交社保的情况。

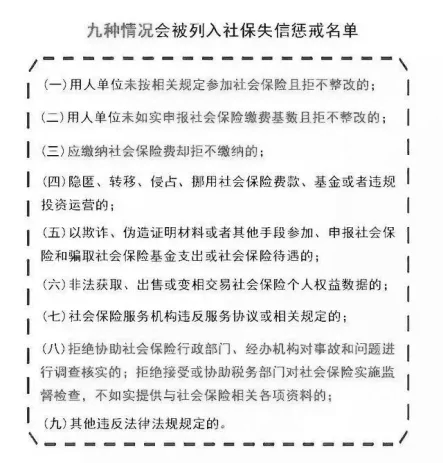
提醒大家,企业要尽量避免这样的行为,因为很可能会被列入社保失信惩戒名单内:


尤其在社保入税后,加之现在“金税四期”的逐渐成熟,不管是社保部门还是税务部门对公司社保的缴纳情况是越来越重视,监控也会越来越严,所以企业还是要及时了解最新政策,遵纪守法,老老实实为员工缴纳应有的社保。

公司零申报个税会不会有问题?
分成两种情况分析。


一、公司没有工资支出,即工资支出为0

这种情况存在于很多初创公司中。如果企业没有员工(包括法人),那么相应的也就没有工资支出,这时候零申报个税时没有问题的。还有就是企业出现正常的停工(比如东北地区冬季户外无法施工)导致员工无法发工资的,企业也可以根据实际情况零申报工资。

但如果企业连续12个月(或者更久) 零申报工资,可能会面临税务机关的稽查。比如企业法人长期申报0元工资,会被税务局怀疑是否以报销个人费用的方式偷逃个税。


二、公司有工资支出,但不纳税(即个人所得税应纳税所得额=0)。

自从个税起征点调到5000后,有些公司就利用起征点调节工资数,比如应纳税所得额为5500,但因为起征点的原因,申报个税时以5000申报。小编在这里提醒大家:工资发多少就申报多少,不要人为的调节,否则长期财务报表数据与社保申报数据不一致,会引起税局机关的注意,从而成为重点监管对象。

因此,为了长远发展,企业一定要合法合理发放工资,正常缴纳社保,加之现在专项附加扣除的存在,无论是法人还是员工,个税负担都大大降低,没有必要因为长期零申报而引发企业的风险。


附:个人所得税税率表


公司不做税务申报或长期零申报
有什么影响?

正常而言,注册公司领取营业执照开始经营后,一般从第二个月开始,就要开始记账报税,纳税申报,不过由于现实中一般新公司没有业务,所以新注册公司前期是可以申请零申报的,并且国家对零报税持续的时间作出强制要求,如果你注册好公司,还没准备好投入运营,没有相关业务发生,增值税可以零申报,直到有收入再正常申报。

但是如果长时间不做税务申报,会导致企业的纳税信用等级降低,限制企业后期正常业务,不允许企业贷款,甚至罚款,拉入税务黑名单等。

长期零申报的后果有哪些?


如果企业注册后,由于各种原因不打算经营,可以考虑走注销程序,要么按时正确申报,自己不懂的建议找个代理记账公司帮忙。

什么时候可以零申报?
关于企业是否可以做零申报处理的判断标准,税务局是这样规定的:
小规模纳税人应税收入为0,一般纳税人当期无销项税额,且无进项税额。

2、企业所得税零申报:

纳税人当期未经营,收入/成本基本为0。

3、其他税种零申报:

计税依据为0时。比如增值税零申报,随增值税、消费税附征的城市维护建设税、教育费附加免于零申报。

简单地说就是:在纳税申报所属期内,收入、成本和费用均为0,企业才能零申报。

文章来源:财务第一教室,税务大讲堂,梅松讲税,税台等,内容仅供学习交流,如有不妥,请联系删除。